27+ er diagram for email system

Car Rental System ER Diagram Step 1 Identify Entities. After we have specified our entities.


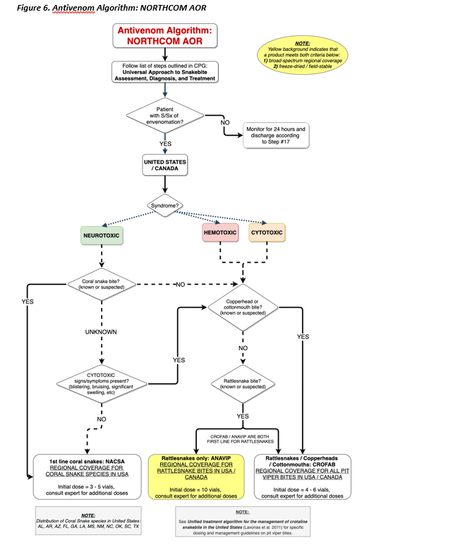
Global Snake Envenomation Management

Creately diagrams can be exported and added to Word PPT powerpoint Excel Visio or any other document.

. Shipping Management System ER Diagram Step 1. This ER diagram for a grocery store represents the entity of a supermarket management system. Get the most powerful professional diagram software on the market.

Get the most powerful professional diagram software on the market. In the following diagram you can see the various entities and things that are a part of the Shipping Management System. Email protected 770 942-9876.

Railway ReservationSystem 2 Mini Project Using Software Engineering Techniques SrNo. EDR for Library management system is a graphical representation of database tables and relations between library member book admin etc. ER Entity Relationship diagram for hospital management system is an ER model for hospital management system entities.

The ER diagram of a grocery store depicts all of the visual instruments. It is very easy to draw ER diagram for hospital management. Steps in building the ER Diagram for Online Food Ordering System with Cardinality Ratio.

Use PDF export for high. You can edit this template and create your own diagram. Ad Lucidcharts ER diagram software is quick easy to use.

The main purpose of ER diagram for online. ConceptDraw DIAGRAM takes care of the technical details allowing you to. This ER Entity Relationship Diagram represents the model of Mailing System Entity.

Ad Lucidcharts ER diagram software is quick easy to use. No need for any special drawing skills to create professional looking diagrams outside of your knowledge base. Familiarize the ER Diagram Entity Relationship Diagram Symbols and.

ER diagrams for Railway reservation system 1. The entity-relationship diagram of Mailing System shows all the visual instrument of database tables and. Railway ReservationSystem 1 2.


1


Online Pizza Ordering System Er Diagram Relationship Diagram Online Pizza Diagram


Global Snake Envenomation Management


Global Snake Envenomation Management


Er Diagram


Er Diagram For Hotel Management System Hotel Management Relationship Diagram Diagram


Basic Ict Skills Class 10 Notes 2022 Cbse Skill Education


Company Staff Er Diagram Relationship Diagram Data Flow Diagram Diagram


Company Human Resource Er Diagram Relationship Diagram Human Resources Human Resource Management


Global Snake Envenomation Management


Global Snake Envenomation Management


3


Gs1 Product Image Specification Standard Gs1


Entity Relationship Diagram Erd Example Logical Erd Of An Online Photo Album This Er Model Example Is Brought To Database Design Relationship Diagram Erd


Global Snake Envenomation Management


Domain Model Entity Relationship Diagram Erd Relationship Diagram Data Flow Diagram Diagram


1

Iklan Atas Artikel

Iklan Tengah Artikel 1

Iklan Tengah Artikel 2

Iklan Bawah Artikel